一块伫立闹市的广告牌,究竟价值几何?广告主虽笃信品牌广告的长期价值,却难逃财务对ROI的拷问、文案创意难寻、预算分配无据可依,最终深陷决策困局;媒体方手握广告黄金点位,亦苦于数据割裂、效果难以验证、消费者心智难捕捉……
这一核心矛盾正推动户外广告行业加速向数智户外广告转型。同时,随着关键技术的突破,户外广告正从依赖直觉的“艺术”,向基于数据的“科学”转变—— 一个可精准衡量、实时优化、品效协同的数智营销新时代已然来临。
值此背景下,瓴羊与中国传媒大学联合发布的《数智焕新:户外广告价值重构》报告,为这场户外广告的品效协同变革提供了全新解法。
当前,5G、AI、云计算、物联网等正在全面革新户外媒体的媒体形态、创意呈现、运营机制等,在技术的驱动下,户外广告产业由传统户外广告、数字户外广告向数智户外广告演进。

报告深入剖析了广告主在投放户外广告时普遍面临的四大结构性困境:效果评估难、市场反馈滞后、投放效率低下以及ROI波动不稳。面对这些困境,广告主亟需破局,以增强广告投放的确定性。
以哪吒汽车为例,面对日益激烈的市场竞争和获客难题,品牌选择与瓴羊天攻智投合作,在北上广深等11个核心城市部署数智化户外广告营销策略。该策略取得了显著成效:总曝光量高达15亿人次,目标消费人群浓度大幅提升114%;同时,品牌线%的电商引流行为。

哪吒汽车成功的关键在于打破了传统的广告投放策略,通过与瓴羊天攻智投平台合作,构建了“智能选点+效果监测PG电子游戏 PG电子官网+数据回流”的闭环体系。投前,哪吒汽车基于品牌与户外数据分析进行潜客人群圈选,并依据潜客线下分布进行户外点位算法优选;投放过程中,构建了多维度的户外广告评估体系,从实际投放传播声量评估到消费者行动影响价值评估,实现全链路效果可视化;投后,实现户外曝光资产可沉淀、可分析、可线上二次运营,帮助品牌主实现最优全域营销方案。
正是这一闭环体系的顺畅运行,使得哪吒汽车的户外广告投放,不仅能够清晰化用户线索的流转路径,更使得宝贵的线下曝光数据得以沉淀并用于二次运营,显著提升了后续投放的精准度和转化效率。
户外媒体深度覆盖消费者生活、娱乐、办公等核心场景,凭借强触达、强渗透等优势,已成为构建品牌长期价值的关键阵地。

然而,与广告主一样,户外媒体也正面临着多重挑战,包括投前人群数据滞后、投后效果评估模糊、难以量化户外曝光对消费者心智的影响等。除此之外,在自身运营层面,传统模式效率较低、服务成本偏高、资源整合能力不足等问题也亟待解决。
为应对上述挑战,户外媒体正积极推动技术革新。一方面,为满足广告主对“精准、高效、可衡量”的科学投放需求,户外媒体通过平台化管理媒体资源、细化人群标签、探索科学的点位选择与用户评估方法,不断提升运营效率,实现精准投放。另一方面,为破解户外广告的“效果黑箱”,户外媒体借助技术升级与生态合作,打通了从曝光到转化的全链路数据闭环。这不仅使广告效果清晰可衡量,还能沉淀数字资产,为品牌后续的运营优化提供有力支持。

与此同时,广告主和媒体方所面临的痛点,也推动着户外广告向平台化方向演进。报告强调,随着数字化浪潮在户外广告市场的深度渗透,第三方户外广告投放平台作为链接广告主与媒体方的核心枢纽,正深刻重塑户外行业生态。
这些广告投放平台的出现,不仅能为广告主提供覆盖“投前洞察—投中优化—投后评估”全生命周期的产品解决方案,最大化投放性价比;还能够以更大范围的资源连通,更强大的数据与技术能力,聚合户外媒体资源价值,提升户外广告行业的整体服务水平。
报告指出,AI持续渗透广告营销市场,已经成为广告主未来期待最高的“创新营销形式”。

当前,AI技术正深度重塑户外广告的全流程,驱动从决策分析、内容生产、投放到运营实现整体效率升级。例如,在决策端,AI生成洞察分析与户外广告投放策略;在内容端,针对户外媒介特性与具体业务场景,赋能创意内容的高效生成与审核;在投放端,基于实时数据,AI生成投放排期并动态优化资源组合;在运营端,打造AI媒体管理员,有效统筹资源点位,减少运营人员的机械工作内容,提升运营效率。
这一系列由AI驱动的变革,不仅重塑了户外广告的执行链路,更持续探索推动户外广告行业升级。
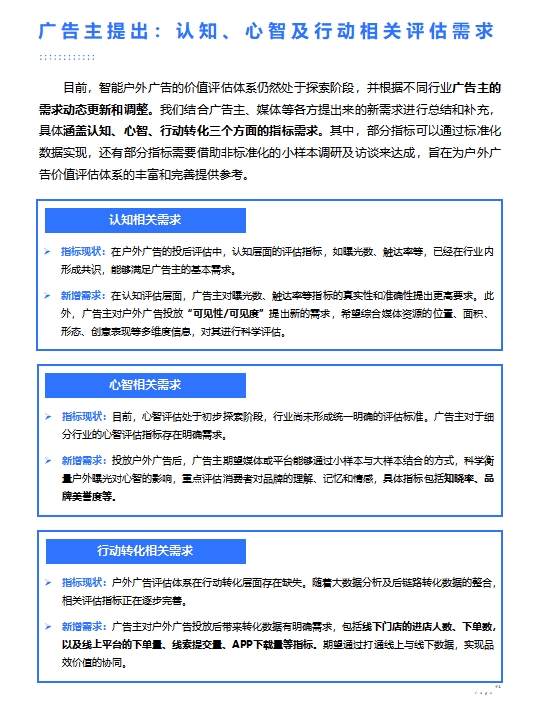
目前,户外广告行业尚未建立起明确统一的价值评估标准。而数智化户外广告的发展,正推动着品效价值的融合,这使得行业亟需探索一套科学、全面的新型评估体系。

为此,报告参考了过往经典营销决策理论模型,并基于户外广告的特殊性,创新性提出数智户外广告价值评估五维模型——AMIAL。该模型具体包括认知(Awareness)、心智(Mindshare)、问询(Inquiry)、行动(Action)、忠诚(Loyalty)五大维度。其中,认知和心智构成了数智户外广告的核心根基,问询、行动、忠诚则是户外广告价值的延伸,能够进一步拓展户外广告的营销价值。

AMIAL模型的革命性意义在于:它不仅强调了户外广告的品牌价值,更首次系统性地将效果转化价值纳入评估维度之中,从而更全面、科学地评估数智户外广告的营销价值。同时,借助数据和算法能力,该模型能够有效关联线下广告曝光与用户后链路行为,为营销效果提供科学的归因依据。
在构建数智户外广告价值评估体系的过程中,平台实践则提供了关键支撑。以瓴羊天攻智投为例,它通过整合多源数据和应用先进算法,构建了覆盖广告投放全链路的数据与技术闭环:投前,支持点位优选、潜客圈选、效果预估、预算分配;投中,可进行异动分析和数字化监播;投后,完成曝光效果评估、转化分析、资产沉淀及二次运营。正是这种全链路的技术赋能,让AMIAL模型的各项指标评估和落地应用成为可能。
数智户外广告价值评估体系的落地,不仅有助于广告主精准量化户外广告的营销价值,为投放决策提供科学依据,更重要的是,它还促进了户外广告与其他资源的高效协同,助力品牌长周期建设PG电子游戏 PG电子官网与全域生意经营。
瓴羊与中国传媒大学联合发布的这份《数智焕新:户外广告价值重构》报告,系统性地回应了广告主对“效果可见性”的诉求、媒体对“价值可证性”的需求,并推动行业建立以数据与AI为核心的新生态。其价值不仅在于提供工具与方法,更在于重塑行业共识:户外广告不再是“无法评估的品牌投入”,而是可精准度量、深度参与用户决策全链路的数智营销引擎。